常德市交通运输局关于2025年重点民生实事项目完成情况的公示
根据湖南省交通运输厅《关于认真做好2025年省重点民生实事新一轮农村公路提升行动数据评估认定工作的通知》(湘交办农路[2025]108号)的要求,现将常德市交通运输局2025年重点民生实事项目工作任务和完成情况公示如下:
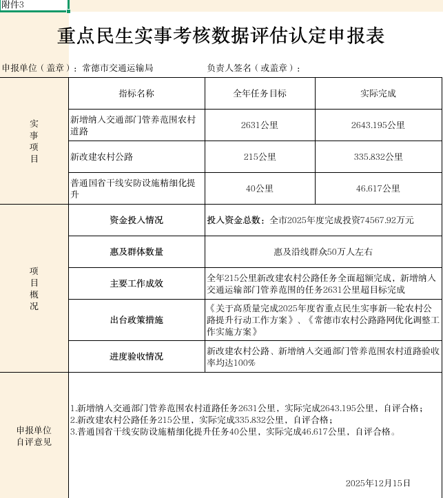
1.新增纳入交通部门管养范围农村道路任务2631公里,实际完成2643.195公里,自评合格;
2.新改建农村公路任务215公里,实际完成335.832公里,自评合格;
3.普通国省干线安防设施精细化提升任务40公里,实际完成46.617公里,自评合格。
公示时间:2025年12月15日至2025年12月20日。如有异议,可通过来信、来电、来访形式向我局反映。举报材料需署真实姓名、并留联系地址、邮编和联系电话
市交通运输局联系电话:0736-7162668
附件:1.2025年湖南省农村公路提质改造目标完成汇总表
2.2025年湖南省普通国省干线安防设施精细化提升目标完成汇总表
3.重点民生实事考核数据评估认定申报表
4.重点民生实事经费支出情况统计表
| 附件4 | ||||||
| 重点民生实事经费支出情况统计表 | ||||||
| 填报单位:常德市交通运输局 | ||||||
| 项目名称 | 国 家 投入资金 | 省 级 投入资金 | 市 州 投入资金 | 县市区投入资金 | 其他投入 | 合 计 |
| 常德市 | 17208.05 | 3051.37 | 54308.5 | 74567.92 | ||
| 新改建农村公路 | 16510.05 | 3051.37 | 53527.78 | 73089.2 | ||
| 普通国省干线安防设施精细化提升 | 698 | 780.72 | 1478.72 | |||
| 鼎城区 | 2319.185 | 5664.647 | 7983.832 | |||
| 新改建农村公路 | 2319.185 | 5664.647 | 7983.832 | |||
| 汉寿县 | 7180 | 14139.68 | 21319.68 | |||
| 新改建农村公路 | 7180 | 14139.68 | 21319.68 | |||
| 桃源县 | 3521.785 | 17961.055 | 21482.84 | |||
| 新改建农村公路 | 3521.785 | 17961.055 | 21482.84 | |||
| 临澧县 | 860.72 | 1748.5 | 2609.22 | |||
| 新改建农村公路 | 750.72 | 1560.5 | 2311.22 | |||
| 普通国省干线安防设施精细化提升 | 110 | 188 | 298 | |||
| 石门县 | 1847.86 | 1383.24 | 8538.58 | 11769.68 | ||
| 新改建农村公路 | 1732.86 | 1383.24 | 8415.05 | 11531.15 | ||
| 普通国省干线安防设施精细化提升 | 115 | 123.53 | 238.53 | |||
| 澧县 | 1005.5 | 1888.97 | 2894.47 | |||
| 新改建农村公路 | 1005.5 | 1888.97 | 2894.47 | |||
| 津市市 | 262 | 262 | ||||
| 新改建农村公路 | 262 | 262 | ||||
| 安乡县 | 473 | 1668.13 | 4105.068 | 6246.198 | ||
| 新改建农村公路 | 1668.13 | 3635.878 | 5304.008 | |||
| 普通国省干线安防设施精细化提升 | 473 | 469.19 | 942.19 | |||
| 联系人:刘鸿浩 | 联系电话:15576183979 | 填报时间:2025年12月15日 | ||||
扫一扫在手机打开当前页






用户登录
还没有账号?
立即注册