常交函〔2025〕3号
各县市区交通运输局,常德经济技术开发区、柳叶湖旅游度假区、西湖管理区、西洞庭管理区、桃花源旅游管理区交通运输部门,市直交通运输各单位,局机关各科室:
现将《常德市交通运输综合行政执法协作实施细则(试行)》印发给你们,请结合工作实际认真贯彻执行。
附件:1.常德市交通运输综合行政执法协作任务清单和工作流程图
2.常德市交通运输局执法协作责任清单
常德市交通运输局
2025年1月10日
常德市交通运输综合行政执法协作实施细则
(试行)
一、总 则
第一条 为加快建立职责明晰、衔接紧密、协作有序、运转顺畅的交通运输综合行政执法工作机制,根据《湖南省交通运输厅关于印发〈关于深化交通运输综合行政执法改革构建高效运行新机制的指导意见〉的通知》(湘交法制〔2020〕175号)、《湖南省交通运输厅关于印发〈湖南省交通运输综合行政执法协作办法〉的通知》(湘交法制规〔2023〕16号)和市机构编制部门印发的相关“三定”方案,结合我市交通运输综合行政执法实际,制定本实施细则。
第二条 本实施细则适用全市公路交通、道路运输、水上交通、地方铁路(含铁路专用线、专用铁路)和交通工程质量安全业务领域行业内执法协作。
第三条 本实施细则所称行政执法指交通运输行政许可、行政处罚及与行政处罚相关的行政检查、行政强制等执法行为。
第四条 市公路建设养护中心、市道路运输服务中心、市水运事务中心、市交通建设质量安全监督站、市铁路专用线运输事务中心(以下均简称为行业发展机构)和市交通运输综合行政执法支队(以下简称为综合执法支队)是市交通运输局依法履行行业管理、行业发展职能的左右手。
综合执法支队、行业发展机构应在市交通运输局统一领导下,根据职能设定和职责分工,相互配合,紧密协作,联动联治,形成行业治理新格局。
第五条 坚持依法行政,执法为民,改革创新,将联合检查作为一线执法监管的基本形式,大力推行“双随机、一公开”监管,实施重点监管,开展信用监管,强化信息化监管,推行包容审慎监管,为建设人民满意交通提供执法保障。
二、职责划分
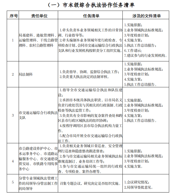
第六条 市交通运输局主管常德市行政区域内的交通运输行政执法工作。
局法制科负责监督、协调、指导全市综合执法工作,负责市本级重大执法决定的法制审核。
局行政审批服务办公室、安全监督科、基建科、干线公路管理科、农村公路管理科、运输管理科、港航管理科等内设业务科室(以下简称业务科室)负责本业务领域执法的日常协调、业务指导和监督检查等工作。
第七条 综合执法支队以市交通运输局名义具体履行行政处罚及与其相关的行政检查、行政强制等职责。
第八条 行业发展机构为市交通运输局做好行政执法的事务性、技术性、辅助性工作,包括但不限于以下几个方面:
(一)开展交通运输法规政策的宣传。
(二)开展安全防范宣传教育、安全例行巡查、督促安全隐患整改和重大安全风险源管控等工作。
(三)提供必要的数据、资料、信息、技术、鉴定、检验、相关设施设备保障等技术支持和执法辅助工作。
(四)开展日常巡查工作,联合开展专项检查工作,派员参与行政检查工作;及时移交违法行为线索并做好案件现场保护工作,协助调查取证;协助预防、制止违法行为;协助执行行政执法决定等。
(五)根据职责分工,参与维护交通运输市场秩序、行业管理工作;协助维护水上交通安全管理秩序、调查处理水上交通安全事故。
(六)承办市交通运输局交办的其他工作。
三、协作机制
第九条 根据工作需要,不定期召开综合执法会议和执法专项会议。局主要领导为召集人,分管法制工作和分管相关业务工作领导为副召集人,法制科、相关业务科室、综合执法支队、行业发展机构等负责人为成员。局法制科负责会议日常工作。
如有需提请研究事项时,由局法制科向分管法制工作的局领导汇报,由分管法制工作的局领导提请局主要领导(局主要领导可以授权分管法制工作领导)召开。会议主要研究如下工作:
(一)贯彻落实中央、省市关于综合执法的各项决策部署;
(二)研究综合行政执法协作工作举措,推进严格规范公正文明执法;
(三)研究综合行政执法协作工作中的重点、难点问题;
(四)其他相关事项。
第十条 局分管相关业务工作领导为执法专项会议召集人,局相关业务科室、法制科、相关行业发展机构和综合执法支队等负责人为成员。局相关业务科室负责会议日常工作。
如有需提请研究事项时,由相关业务科室归口向本业务领域分管领导汇报,并提请召开会议。会议主要研究如下工作:
(一)协调解决业务领域执法工作遇到的问题;
(二)研究制定业务领域执法检查计划或方案;
(三)通报、总结业务领域执法工作情况;
(四)其他相关事项。
四、行业检查
第十一条 行业检查分行政检查、专项检查、日常巡查。
行政检查为根据局权力清单列明检查事项开展的行政执法检查活动,具体由局相关业务科室牵头组织实施,综合执法支队为主,行业发展机构派员参与。主要采取“双随机、一公开”方式进行。
专项检查为针对重大活动保障或者重大安全事件、重大行业整治行动、重大执法专项行动开展的检查活动,由局相关业务科室牵头制定工作方案,以市交通运输局名义印发和通报结果。市交通运输局可以明确由综合执法支队或行业发展机构具体牵头组织实施,主要采取联合检查方式进行。
日常巡查为综合执法支队和行业发展机构日常履职开展的检查活动。行业发展机构负责相关业务领域日常巡查、安全管理例行巡查和隐患整改跟进督查;综合执法支队负责与行政处罚相关的行政检查事项的日常巡查。行业发展机构、综合执法支队可以单独组织实施,也可以联合组织实施,主要采取“四不两直”方式进行。
第十二条 局相关业务科室按规定编制年度行政检查、专项检查计划,综合执法支队、行业发展机构按规定编制年度日常巡查计划。局相关业务科室归口统筹本业务领域的行业检查计划,应当在本年度1月底前编制完成。局法制科汇总审核并按程序公布。
行政检查、专项检查以联合检查方式为常态,单独开展为例外。提倡联合开展日常巡查。行业检查计划包括对象、内容、频率、组织形式、方式方法等,互相衔接、紧密配合,避免重复、多头检查。
第十三条 综合执法支队和行业发展机构可以根据法律法规规定和职责分工,统筹力量、联合开展日常巡查。日常巡查重点内容包括:
(一)按照规定对公路进行巡查,并制作巡查记录;
(二)落实内河交通安全监督检查制度,加强对船舶、浮动设施、船员和通航安全环境的监督检查;加强航道巡查和港口安全生产检查,对旅客上下集中、货物装卸量较大或者有特殊用途的渡口码头进行重点巡查;
(三)加强道路客货运输源头管理,对道路运输及相关业务经营场所、客货集散地进行重点巡查;
(四)加强城市公交、出租车监督管理,对城市公交、出租车企业及从业人员的资质资格情况和从业行为进行重点巡查;
(五)加强交通建设工程质量与安全生产的监督管理,对从业单位及其从业人员的资质资格情况和从业行为进行重点巡查;
(六)加强铁路专用线安全保护范围的监督检查,并制作巡查记录;
(七)其他巡查事项。
第十四条 局业务科室、综合执法支队、行业发展机构制定年度工作计划、工作要点,应与年度行政检查、专项检查和日常巡查计划统筹安排,除实施重点监管的领域和对象外,不得变相增加检查频次。
五、日常监管
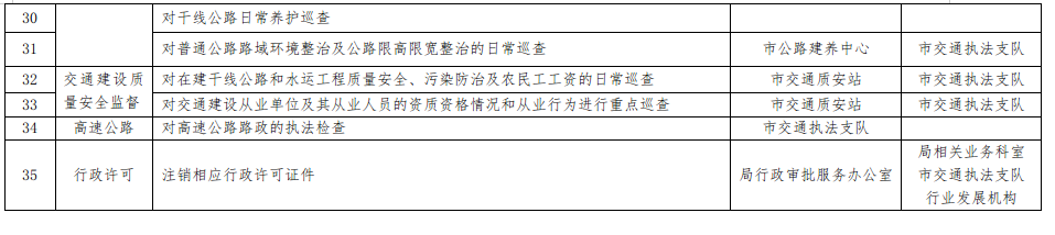
第十五条 局干线公路管理科、农村公路管理科、港航管理科、市公路建设养护中心、市水运事务中心应根据职责分工,做好公路、航道突发事件的监测、预报和预警,针对恶劣天气等突发情况及时会商,配合相关部门共同参与交通管制,保障公路航道畅通。
第十六条 局干线公路管理科、农村公路管理科、综合执法支队、市公路建设养护中心应指导各县市区和市直“五区”交通运输部门加强公路保护巡查,加强对公路两侧建筑控制区的监控,及时发现和制止破坏、损坏或者非法占用路产和影响公路安全的违法行为。市公路建设养护中心应及时督促有关单位向综合行政执法支队移送跨区域、具有全市影响的复杂案件线索,配合综合执法支队开展行政执法工作。
第十七条 局干线公路管理科负责组织协调治理货物运输车辆超限超载的日常监管工作。
综合执法支队督促指导各区县市和市直“五区”综合执法机构查处违法超限超载车辆,应详细追溯车辆所有人、货运企业、道路营运证号及核发机关、驾驶人姓名、从业资格证号等信息,并做好登记,定期将违法事实、处罚决定书及相关信息抄告属地交通运输主管部门。
局行政审批服务办公室和市道路运输服务中心应及时登记车辆和驾驶人违法次数,需依法作出吊销车辆营运证、道路运输经营许可证的,由综合执法支队依法予以吊销并抄告局行政审批服务办公室,由局行政审批服务办公室负责注销车辆营运证和道路运输企业经营许可证。
第十八条 局运输管理科负责组织协调道路运输、城市客运经营者(场所)以及从业人员的日常监管工作。
市道路运输服务中心对城市客运、道路旅客运输、道路货物运输、站(场)、机动车维修、机动车驾驶员培训经营者及从业人员进行资质核查、动态监控和质量信誉考核,对在核查、监控或考核中发现涉嫌违法的,应初步核实相关线索,并移交综合执法支队依法处理。
综合执法支队对道路运输、城市客运经营者(场所)以及从业人员开展日常监督检查,对发现应当予以行政处罚的情形,应给予相应处罚,并将处罚结果通报市道路运输服务中心,由其纳入质量信誉考核。
第十九条 局港航管理科负责组织协调水路运输、港口码头、地方航道、船舶、渡口经营者以及从业人员的日常监管以及水上交通安全管控工作。
市水运事务中心对水路运输、港口码头、地方航道、船舶、渡口经营者以及从业人员进行资质核查、动态监控和质量信誉考核,对在核查、监控或考核中发现涉嫌违法的,应初步核实相关线索,并移交综合执法支队依法处理。
综合执法支队对水路运输、港口码头、地方航道、船舶、渡口经营者以及从业人员开展日常监督检查,对发现应当予以行政处罚的情形,应给予相应处罚,并将处罚结果通报市水运事务中心,由其纳入质量信誉考核。
市水运事务中心负责编制相关应急预案和具体承担水上应急救援、地方航道应急疏浚、清障、航标设施维护等事务性工作,需要采取必要交通安全管控措施的,应及时告知综合执法支队,综合执法支队应及时采取相应措施。
第二十条 局安全监督科牵头组织协调水上交通事故调查工作,局港航管理科、综合执法支队、市水运事务中心应积极配合或派员参与。
第二十一条 局基建科、农村公路管理科、港航管理科负责组织协调交通建设质量安全日常监管工作。市交通建设质量安全监督站对依法已经取得施工许可的项目,依法履行监督事务性工作职责;对已办理监督手续而未取得施工许可的项目,督促项目建设单位按照规定及时办理施工许可手续;对按照规定应办理质量安全监督手续而未办理的项目以及日常巡查中发现违法行为线索的,应及时移送综合执法支队处理。
六、重点监管
第二十二条 交通运输重点监管领域为:旅客运输、危险货物运输、交通基础设施建设运营等重点领域。
交通运输领域重点监管事项、重点监管对象主要为:
(一)公路领域:公路两侧建筑控制区、桥下空间、高速公路服务区、应急救援、超限运输等。
(二)道路运输领域:“两客一危一重”车辆,即从事旅游的包车、三类以上班线客车、运输危险化学品专用车辆和重载普货车辆。
(三)水路运输领域:“四类重点船舶”,即客船、危险品船、砂石船、易流态化固体散装货物运输船;旅游区、渡口、水库、通航密集区、锚地、停泊区;水路客货运输企业、危险品运输企业、港口危险货物装卸仓储;通航建筑物和航运枢纽等。
(四)交通工程质量安全领域:大中型桥梁和隧道运行安全;交通工程施工架桥机、高墩立柱、满堂支架、挂篮悬臂浇筑、隧道施工、高边坡施工、临时用电、爆破作业、施工电梯和拌合场建设等关键作业点。
(五)重点监管企业:近期发生过重大安全生产事故的、因严重违法行为被行政处罚的、屡罚屡犯的、因违反相关法律法规被投诉举报较为严重等情形的市场主体。
(六)长期以来制约阻碍制约交通运输行业安全发展的顽症痼疾。
交通运输重点监管领域、重点监管事项、重点监管对象应在年度行业检查计划中重点安排,满足监管需要。
第二十三条 局安全监督科、相关业务科室组织综合执法支队、行业发展机构建立全市交通运输领域安全风险分级管理和重点监管企业名录管理制度。综合执法支队、行业发展机构根据职责分工,具体负责落实。
第二十四条 局相关业务科室组织协调综合执法支队、行业发展机构对交通运输重点监管领域、重点监管事项、重点监管对象联合开展行政执法检查、专项检查、重点巡查,必要时可扩大检查范围,提高检查频次。一般隐患的整改由行业发展机构负责督办,涉嫌违法的移交综合执法支队依法查处;重大隐患的整改由局业务科室组织行业发展机构和综合执法支队实行重点督办、挂牌督办、依法从严从重查处。
七、案件办理
第二十五条 综合执法支队在执法检查中发现日常管理问题的,应当在3个工作日内书面抄告相关行业发展机构及时处置;发现重大安全隐患、违法行为多发领域和环节的,对涉嫌违法的行为应及时立案查处,并应当在24小时内将有关重大安全隐患书面抄告相关行业发展机构,同时向局相关业务科室和分管业务的领导书面报告;发现重大案件线索的,可以及时会商行业发展机构,必要时可以提交局相关业务科室报请分管业务的局领导组织召开专题会议研究。
行业发展机构负责相关业务领域日常巡查、安全管理例行巡查和隐患整改跟进督查。发现日常管理问题的,以行业发展机构的名义制发隐患告知书、整改建议书或以局名义制发整改通知书、通报等,涉嫌违法的,及时书面抄告综合执法支队,综合执法支队应自收到抄告书2个工作日内及时派人调查取证;发现重大安全隐患、涉嫌重大违法行为的,应当场予以劝止、留存证据并派员驻守,立即通过电话和传真通知综合执法支队,综合执法支队应立即派员开展现场执法,并通过电话和短信报告局业务科室负责人和分管业务的局领导。综合执法支队应当在处理完毕后5个工作日内向局业务科室和行业发展机构书面反馈结果。
第二十六条 综合执法支队在查处违法行为过程中需要相关行业发展机构提供线索或证据的,行业发展机构应在职责范围内做好线索初核、协助调查取证工作,及时移交包括非现场执法信息化监控、实时视频监控等涉嫌违法线索。需要行业发展机构认定、技术鉴定或提供咨询意见的,行业发展机构应自收到执法协作文书5个工作日内书面反馈综合执法支队。对于情况紧急或证据可能灭失的,行业发展机构应当当场劝止,派员驻守,留存证据,立即通知综合执法支队开展现场执法,综合执法支队应及时处理并反馈结果;情况复杂、需技术鉴定的,可适当延长反馈意见期限,一般不超过15个工作日。
第二十七条 综合执法支队依法实施行政强制措施时,当事人不在场或拒不到场的,行业发展机构应当根据综合执法支队的商请,派员到场见证协助。综合执法支队依法实施行政强制代履行,行业发展机构应根据综合执法机构的商请,给予场所、机械、设施设备、人力等方面的协助,当事人强制代履行费到位后,应及时支付给提供执法辅助的单位。
八、信息共享运用
第二十八条 局业务科室、行业发展机构和综合执法支队要充分利用交通运输行政执法综合管理信息系统、政府服务一体化平台、“两客一危一重”智能监控平台、治超信息平台、智慧水运综合监管平台、道路运输三级协同平台“双随机、一公开”平台、出租汽车智能监管平台等信息系统的融合对接,实现行政处罚、行政许可和信用评价等信息共享。
第二十九条 局业务科室、行业发展机构和综合执法支队根据职责分工,合理分配管理系统账号的管理权限,按照规定在对应系统即时录入、传输行政许可、行政处罚、行政强制、行政辅助等行业治理信息,并记入行政相对人信用档案,实现许可信息、处罚信息、信用评价信息的实时共享。
局业务科室、行业发展机构和综合执法支队应当加强法律、法规、规章、司法解释、行政规范性文件以及各类管理标准等资料的共享。
第三十条 局行政审批服务办公室、行业发展机构和综合执法支队应当强化行政执法与政务服务的协作,与行政许可、行政备案、信用管理等事项信息共享、融合发展、闭环管理。局行政审批服务办公室、行业发展机构要及时将行政许可、行政备案变动情况、信用评价结果等信息推送给综合执法支队;综合执法支队作出的行政处罚决定要依法依规推送有关部门。
综合执法支队以局名义作出吊销行政许可的行政处罚决定的,应当及时抄告局行政审批服务办公室,由局行政审批服务办公室商相关业务科室、行业管理机构后,同步注销相应行政许可证件。
局行政审批服务办公室以局名义依法作出行政许可决定或依法作出撤销、注销、变更、延续、撤回原行政许可决定的,应抄告行业发展机构和综合执法支队。
九、投诉处理
第三十一条 综合执法支队接到投诉举报,应当及时受理,经初步核实未发现违法行为的,直接答复投诉举报人,无法直接书面答复的,应连同相关材料及时移送局相关业务科室或行业发展机构处理,并告知投诉举报人移交情况,投诉举报件的后续处理结果由局业务科室或行业发展机构负责答复投诉举报人;经调查核实依法应进行行政处理或行政处罚的,应当按职责权限及时立案调查,并作出相应行政处理或行政处罚决定,将处理结果告知投诉举报人。
第三十二条 行业发展机构接到投诉举报,应当及时受理,经初步核实未发现违法行为的,直接答复投诉举报人;涉嫌违法的,应当将相关材料移交综合执法支队处理,行业发展机构及时告知投诉举报人移交情况,案件后续处理结果由综合执法支队负责答复投诉举报人。
十、其他规定
第三十三条 局业务科室、行业发展机构、综合执法支队应与公安、应急、市场监管、城市管理等部门加强执法协作配合,推行联合执法,建立信息共享、案情通报、案件移送等制度,健全完善综合行政执法和刑事司法衔接机制。
第三十四条 对拒不履行或者不正确履行交通运输行政执法协作相关职责的单位(部门)和工作人员,法依规严肃处理;滥用职权或者玩忽职守、贻误工作,造成重大损失或严重后果的,按照有关规定追究相关单位和工作人员的责任。
第三十五条 本实施细则由常德市交通运输局负责解释。
第三十六条 本实施细则自印发之日起施行。
附件1
常德市交通运输综合行政执法协作任务清单和工作流程图





















注:表中所述事项与法律、法规、规章和三定方案不一致的,从其规定。